癌症的转移是一个复杂的多阶段过程,其中循环肿瘤细胞(CTCs)的存在是肿瘤转移的重要标志。近年来,研究发现肿瘤内微生物(如细菌)能够通过影响宿主细胞的细胞骨架重组,改变其生物物理特性,从而促进肿瘤细胞的转移能力。然而,目前缺乏一种高效、高通量的方法来检测这些被细菌感染且具有转移潜力的CTCs,这对于癌症转移的早期预测和治疗干预带来巨大挑战。
近日,清华大学生物医学工程学院胡晔教授及南京大学宋玉君教授团队开发了一种基于微流控技术的细胞机械表型筛选芯片(LesM),用于高效捕获CTCs并评估其因细菌感染而导致的单细胞形变,以揭示其通过血液传播的转移潜力。该芯片利用L形陷阱结构,通过细胞的变形能力区分被细菌感染的CTCs和未感染的细胞,实现了对CTCs的高通量检测和转移风险评估,并为预测乳腺癌的远处转移及指导抗菌治疗提供了新的工具。相关研究成果以《用于高通量检测细菌感染的转移性循环肿瘤细胞的力学表型芯片》(A Mechanophenotyping chip for high-throughput detection of metastatic bacteria-infected circulating tumor cells)为题,于2026年1月8日发表在《自然•通讯》(Nature Communications)期刊上。

点击查看更多论文信息
研究创新点
研究团队设计了一种新型的微流控芯片LesM,能够基于细胞的机械表型高效捕获CTCs,并区分被细菌感染的细胞和未感染的细胞;提出了通过细胞变形能力评估CTCs转移潜力的新方法,结合荧光标记技术实现了对细菌感染CTCs的高灵敏度检测;通过体内实验验证了芯片检测结果与肿瘤转移的相关性,并探索了抗生素治疗对肿瘤转移的影响,为临床应用提供了理论依据。

图1 LesM芯片的设计原理和工作流程

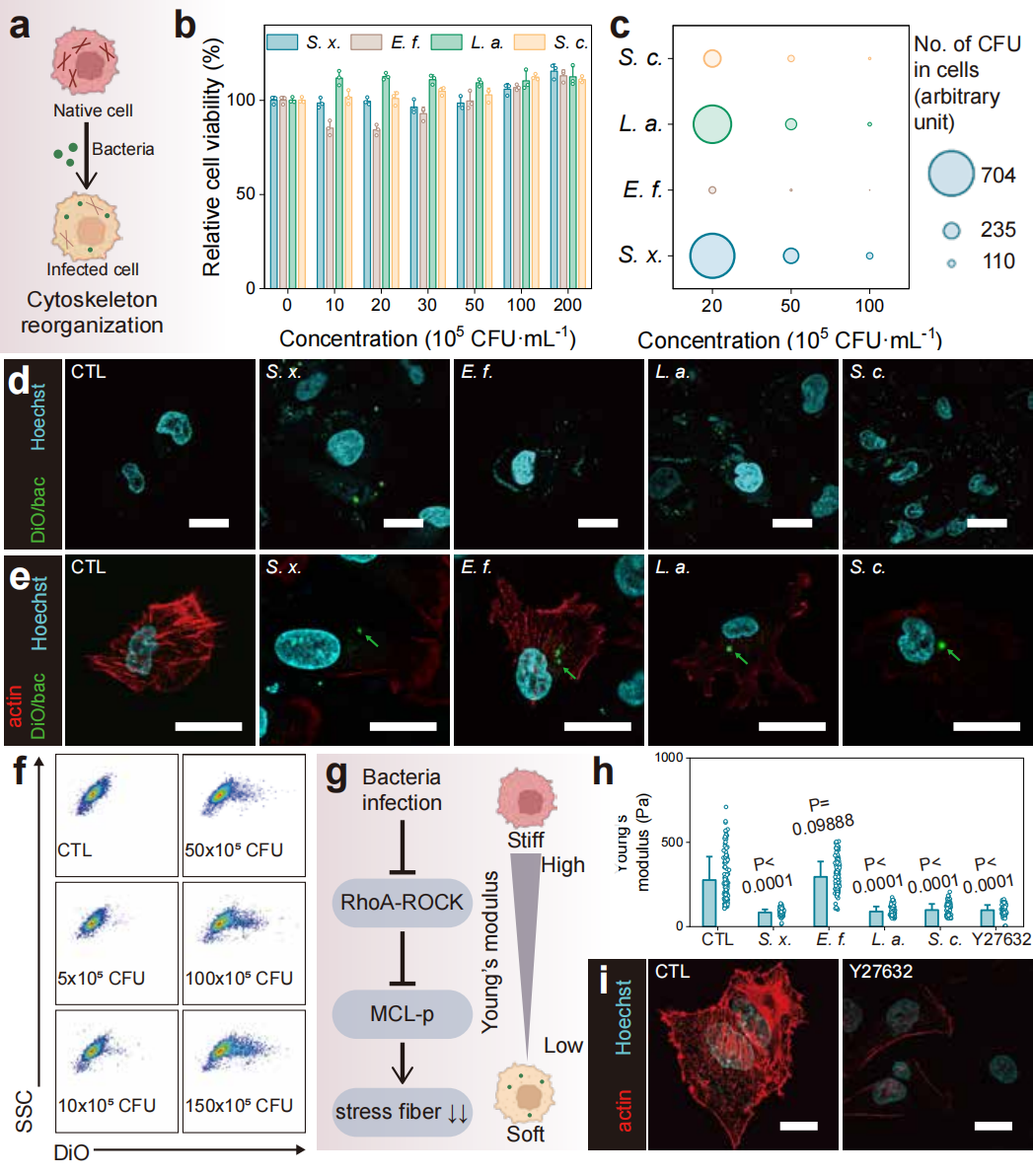
图2 细菌感染对乳腺癌细胞生物物理特性的影响

图3 LesM芯片的结构设计、优化过程及单细胞捕获效率的评估
实验验证:从细胞模型到临床样本的全面突破
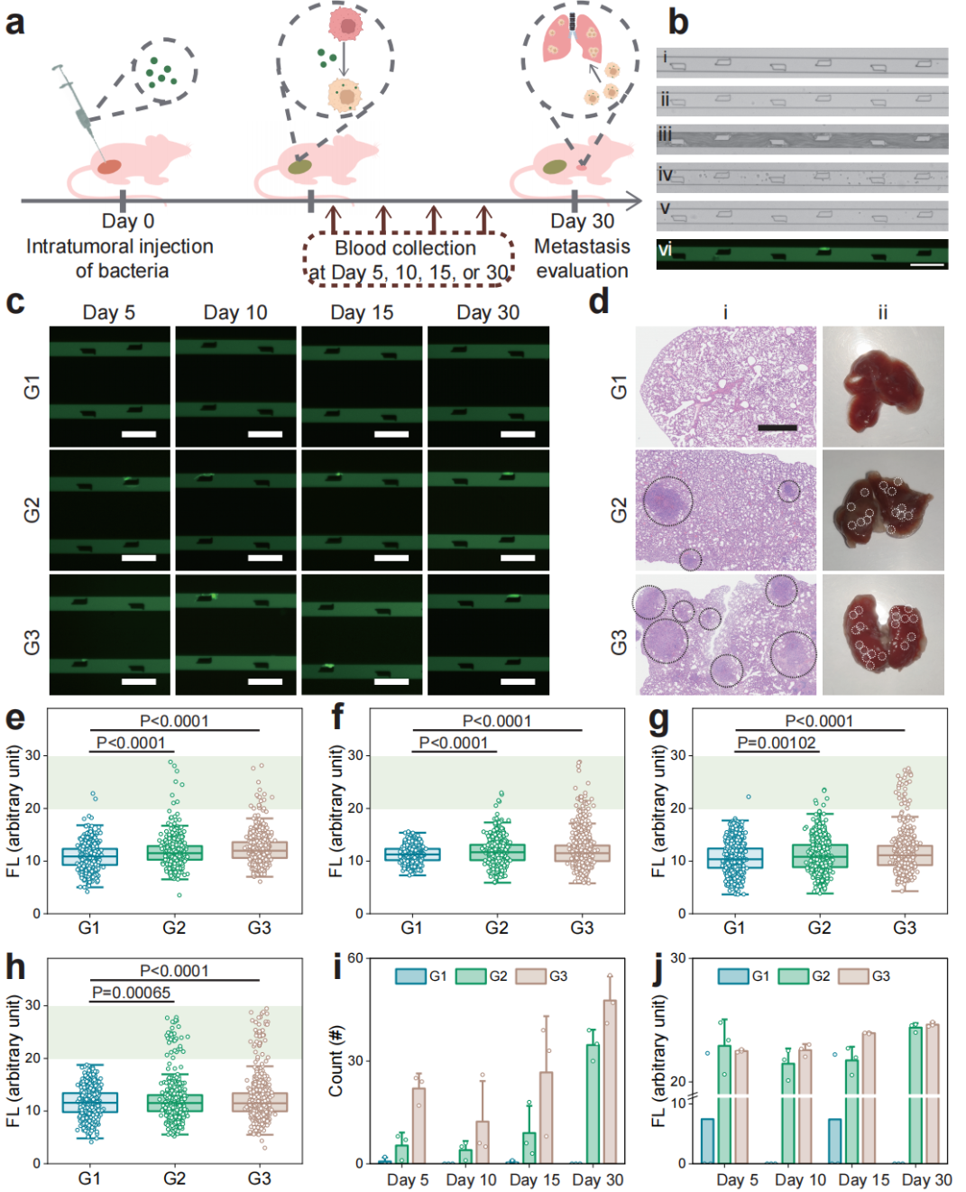
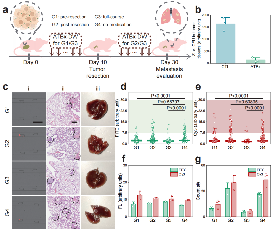
研究团队通过一系列体内外实验充分验证了 LesM 芯片的性能与可靠性。关于细胞水平验证,在 MDA-MB-231 和 MCF-7 两种乳腺癌细胞模型中,证实葡萄球菌(S. xylosus)、动物乳杆菌(L. animalis)等细菌可通过抑制 RhoA-ROCK 信号通路拆解应力纤维,降低细胞杨氏模量,增强变形能力。关于模拟临床样本检测,在健康人全血中添加感染肿瘤细胞的模拟实验中,芯片能够高效区分肿瘤细胞与血细胞,通过荧光强度和细胞尺寸双重指标,实现感染循环肿瘤细胞的高灵敏度筛选。关于动物模型验证,在裸鼠乳腺癌移植瘤模型中,LesM 芯片检测到的感染循环肿瘤细胞数量与肺转移灶形成呈显著正相关,且术前使用抗生素清除肿瘤驻留细菌可显著减少感染循环肿瘤细胞数量并降低转移风险。关于临床样本验证,对乳腺癌患者的全血样本分析显示,远处转移组患者的感染循环肿瘤细胞检出率达100%,且细胞计数显著高于其他两组,证实该芯片对远处转移的预测价值。

图4 LesM芯片对被细菌感染的MDA-MB-231细胞进行筛选的实验结果

图5 LesM芯片在全血样本中检测被细菌感染的CTCs的能力

图6 通过体内实验评估了被细菌感染的CTCs的转移能力
临床价值:开启癌症精准诊疗新范式
LesM 芯片的问世为乳腺癌转移诊断与治疗带来多重突破。通过同时检测循环肿瘤细胞的力学特性与细菌感染状态,精准识别高转移风险细胞亚群,解决了传统循环肿瘤细胞检测 "重数量、轻质量" 的痛点;无需复杂的细胞预处理,直接实现未标记细胞的力学筛选,结合特异性荧光探针验证,兼顾效率与准确性;能够评估抗生素治疗效果,为术前抗菌干预以降低转移风险提供依据,研究证实术前使用抗生素可显著减少感染循环肿瘤细胞数量,而术后使用则效果不佳。

图7 抗生素治疗对肿瘤转移的影响

图8 LesM芯片在临床乳腺癌患者血液样本中的应用
总结与展望
本研究成功开发了一种基于微流控技术的细胞机械表型筛选芯片(LesM),能够高效捕获CTCs并区分被细菌感染的细胞,为预测乳腺癌的远处转移及指导抗菌治疗提供了新的工具。该芯片结合了细胞变形能力和荧光标记技术,实现了对感染CTCs的高灵敏度检测,并通过体内实验验证了其临床应用价值。未来,该技术有望进一步拓展到其他类型的癌症检测中,为癌症的早期诊断和个性化治疗提供更有力的支持。同时,研究还可以进一步探索更多肿瘤相关微生物对CTCs特性的影响,以完善该技术的检测范围和准确性。